根据《大连理工大学研究生专项奖学金评审办法(试行)》,确定生物工程学院研究生企业专项奖学金具体的评审方案,成立生物工程学院研究生企业专项学金评审工作领导小组,统筹领导、协调、监督学院评审工作,现将具体评审内容通知如下:
一、参评条件
1、在基本学制范围内的全日制硕士研究生及博士研究生(不含委培定向、委培及MBA、MPA、MEM等研究生)均可以参评。
2、在同一学业阶段(博士或硕士)每个人只能获得一次企业专项奖学金,且不能兼报其他专项奖学金。
3、国家奖学金与企业专项奖学金在同一年度不得兼得。
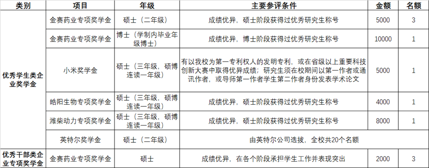
二、奖励名称、名额分配及标准

三、评选程序及办法
前期,学院已经组织了国奖/企业专项奖学金的申报及材料评审、答辩评审https://biotech.dlut.edu.cn/info/1009/5312.htm。此次将根据前期评审的排序结果、按照奖学金类别、名额,学生按照排序高低顺序优先选择获奖奖项和金额,评选结果经公示无异议后方可生效,未尽事宜请参照大连理工大学研究生专项奖学金评审办法(试行)。
生物工程学院
2023年10月